您好,欢迎来到48-365365!
设为首页
加入收藏
站内搜索
:
新闻
网站首页
机构概况
扶贫动态
社会扶贫
区县之窗
爱心超市
信息公开
办事指南
互动交流
廉政建设
市脱贫办
机构设置
领导成员
职能职责
媒体关注
领导活动
他山之石
领导批示
船山区
安居区
射洪县
蓬溪县
大英县
爱心公示
贫困户
贫困村
文件
简报
领导讲话
局长信箱
公众监督
在线咨询
在线查询
您当前的位置:
首页
>
信息公开
>
文件
>
中央
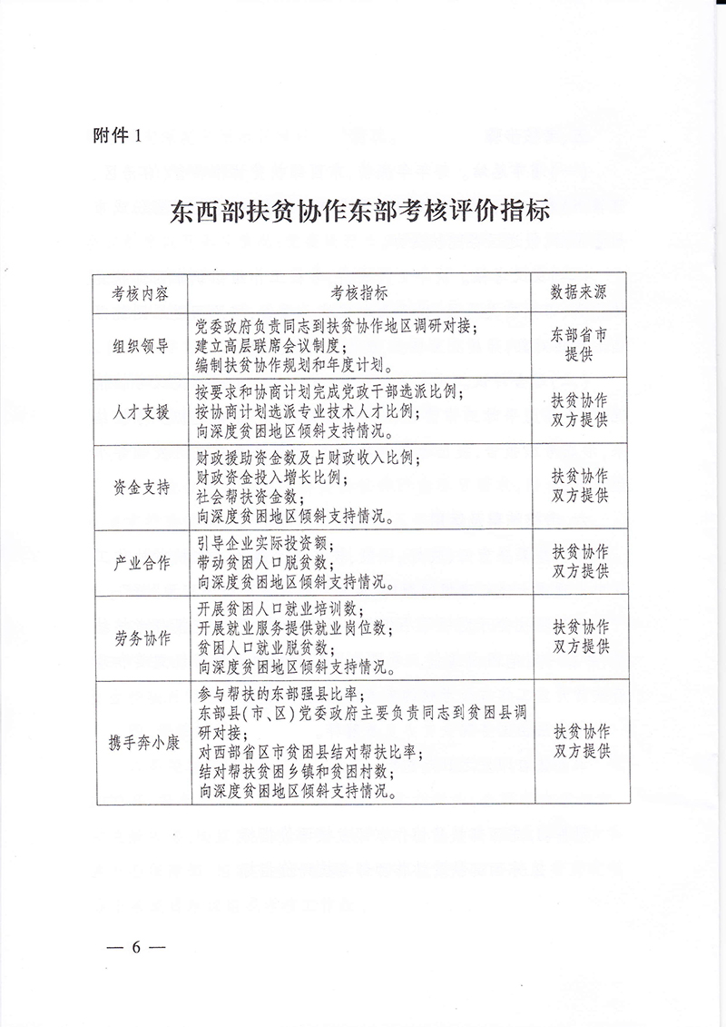
国务院扶贫开发领导小组关于印发《东西部扶贫协作考核办法(试行)》的通知
关于印发《东西部扶贫协作考核办法(试行)》的通知
时间:2017-08-29 12:41:00 来源:
分享到:
更多
编辑:snfp
48-365365版权所有 未经书面授权 不得复制或建立镜像
主办:遂宁市扶贫移民局 蜀ICP备16021195号 网站标识码:5109000051
为了获得更好的浏览效果,建议您使用IE8.0及以上版本浏览器
川公网安备 51099102000042号